I en undersøgelse foretaget af Nielsen siger 81 % af medarbejderne, at de føler stærkt for deres arbejdsplads' indsats for et bedre miljø. Ønsket om at tænke i miljø og mindske vores miljømæssige fodaftryk kommer altså i høj grad også fra den enkelte medarbejder, og for mange er en moderne arbejdsplads i større eller mindre grad også forbundet med en grøn arbejdsplads.
I AV CENTER kan vi hjælpe dig med at indtænke denne grønne tankegang i dine AV-løsninger, og sikre dig den mest miljøvenlige løsning. For at kunne gøre det sørger vi for at tænke alternativt og undersøge hvilke produkter der kan understøtte denne tankegang. Det kan eksempelvis være produkter som vi kender i forvejen, hvor vi har et særligt fokus på deres miljømæssige gevinster, men det kan også være produkter hvor vi afsøger markedet med specifikt fokus på produkter som kan bidrage til det grønne mødelokale.
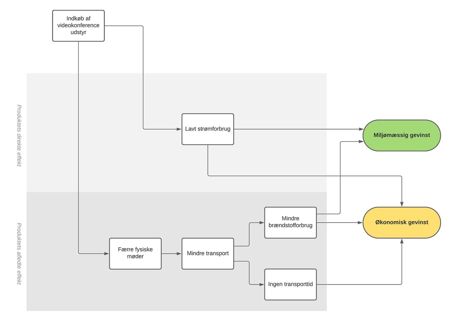
Direkte og afledte effekter
Når vi skal vælge hvilke løsninger, som bedst kan understøtte vores virksomheds grønne profil, giver det mening også at se på de afledte effekter.
En direkte effekt er eksempelvis et mindre strømforbrug på en skærm, mens en afledt effekt er en følgevirkning af det tiltag man har gennemført. Et eksempel kunne være installation af videokonference-udstyr – i sig selv er dette måske/måske ikke miljø-forbedrende, men en følgevirkning er, at mødedeltagerne ikke skal køre/flyve frem og tilbage for at deltage i mødet.
For at få et grønnere mødelokale er noget af det mere oplagte at se på, energiforbruget på det AV-udstyr man overvejer at anskaffe sig. Men der er mange andre muligheder.
Nedenfor er der en række eksempler på både direkte og afledte effekter, men kontakt os for at få et oplæg på hvordan jeres mødelokaler kan blive grønne.
Den helt oplagte - videokonference
![]() |
Videokonference-løsningen, som blev nævnt før, er et oplagt sted at starte. Din virksomhed vil let og hurtigt kunne gøre ikke blot eksisterende mødelokaler men også kontorer, gang-arealer, huddle-rooms og lignende til videokonference-understøttede. Det er ikke alle møder der kan erstattes af online videomøder, men mange vil omvendt overraskes over hvor stor en procentdel der alligevel er tale om. |
Automatisk tænd/sluk
![]() |
Med en infrarød sensor, kan eksempelvis lys og skærm tænde når der er mennesker i lokalet, og på den måde forhindre tændt udstyr i et tomt lokale. For mange opleves det også nemmere, at der er mindre de skal forholde sig til, når de træder ind i mødelokalet. |
Gardin- og lysstyring
![]() |
Lad AV-løsningen nemt eller automatiseret styre gardiner og lys. På en sommerdag kan varmen fra solen i mødelokalet holdes nede, og strømmen til aircondition spares. |
Spar m² med mødebookingskærme
![]() |
Med mødebookingskærme får du nem adgang til at se og booke mødelokalet. Det giver typisk en forbedret udnyttelse af mødelokalet, som i sidste ende kan betyde at vi kan klare os med færre m². |
Akustik
![]() |
For at opnå en god akustik i mødelokalet kan det være nødvendigt at installere akustikpaneler. Og her kunne valget eksempelvis falde på paneler lavet af overskuds-kork fra produktionen af vinpropper. |
Spar penge
Grønne løsninger behøver ikke alene at være forbundet med højere udgifter. For en række løsninger er der tale om investeringer, der på kortere eller længere sigt sparer virksomheden for penge (eksempelvis ved længere produktlevetid, lavere energiforbrug, etc.).
Kontakt os
Ring eller skriv til os via nedenstående kontaktformular.




